星空网·官方端网站
欢迎拨打业务咨询电话:010-83153968 / 13661110436
导航
星空网·官方端网站
星空网·官方端网站-星空(中国)
工程咨询
招标代理
造价咨询
工程监理
项目管理
绩效评价
工程项目绩效评价
招标采购绩效评价
新闻动态
公司动态
行业动态
政策法规
星空网·官方端网站-星空(中国)
招标公告
中标公示
企业概况
企业简介
领导致辞
星空网·官方端网站
企业资质
我们的优势
加入中城
招募合伙人
联系我们
详细信息
当前位置:
星空网·官方端网站
>
政策法规
>
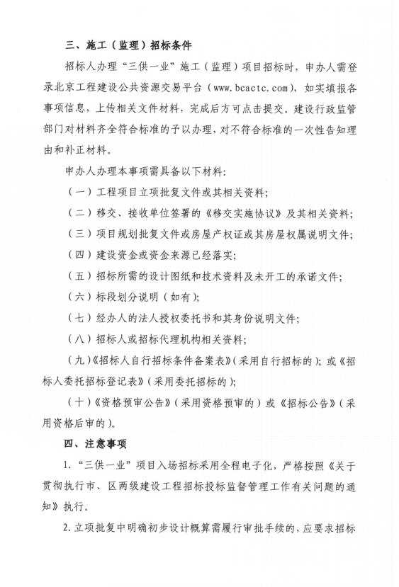
关于“三供一业”项目招投标管理工作实施意见
关于“三供一业”项目招投标管理工作实施意见
发布时间:2019-08-23 12:00:00 发布单位:北京市建设工程招标投标管理事务中心
地址:北京市海淀区四季青西四环常青园路8号郦城工作区726室
业务咨询:010-83153968/13661110436
座机:+86-10-83153968 传真:+86-10-83153968 邮箱:services@qjskvgu.com
工程咨询
项目管理
工程监理
造价咨询
招标代理
扫一扫关注我们
Copyright © 2018-2025 中城天工工程咨询有限公司.All Rights Reserved
咨询
请选择咨询内容
工程咨询
工程监理
招标代理
造价咨询
项目管理
管理咨询
BIM应用咨询
姓名
电话
提交留言
电话:010-83153968